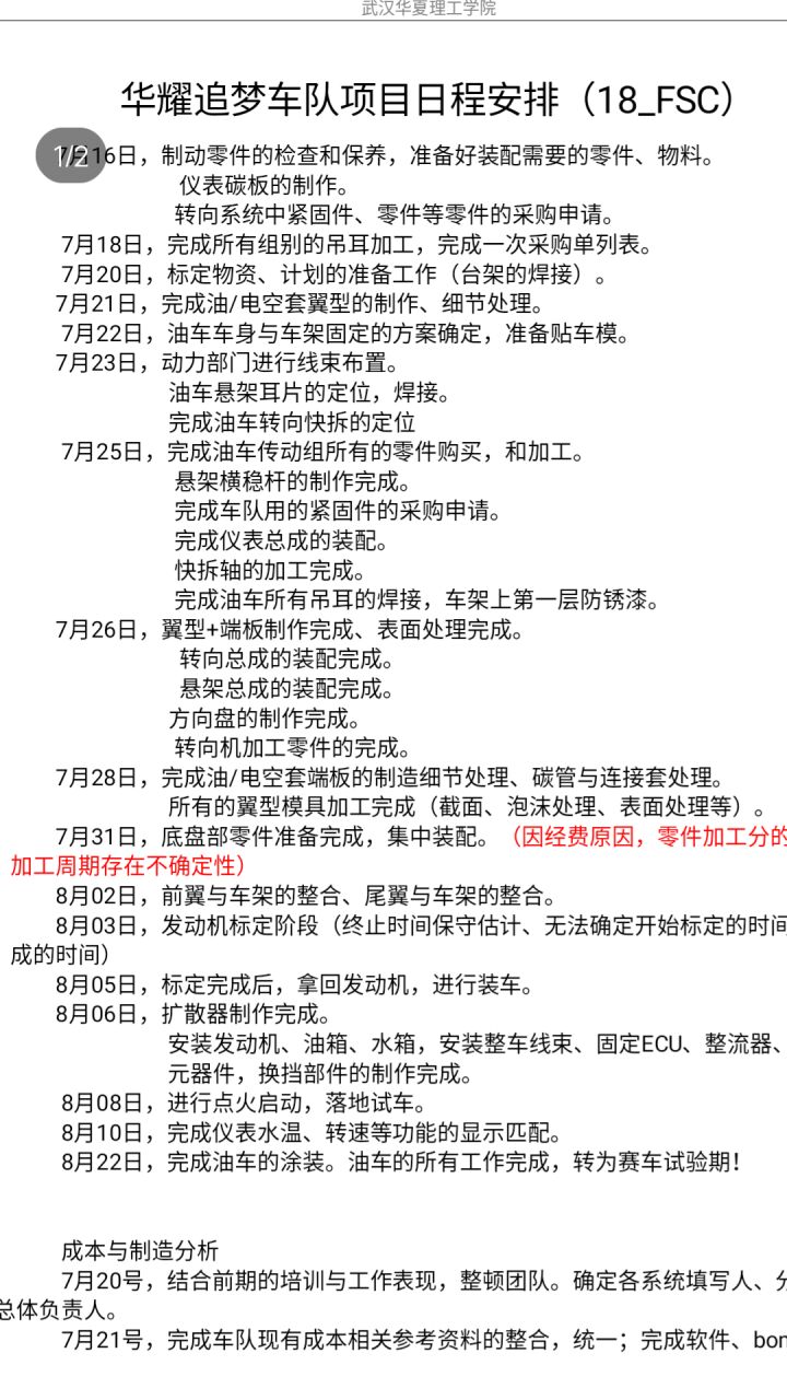
至7月19日起,华耀追梦方程式赛车队已进入赛车加工阶段。为确保方程式赛车项目顺利进行,确保采购加工稳步推进,队长吴锦与相关负责人制定18赛季FSC项目日程安排,向所有关注华耀方程式赛车队18赛季团队的建设发展的领导老师们表明坚定的信心和决心。

截止28日,方程式赛车已经完成车架的制造、防锈漆的喷涂,车身、空套的制作,吊耳的加工焊接,仪表显示面板的加工安装等多个项目。并且,在指导老师王海旗以及车队队长吴锦的安排下,后续加工工作也将稳步进行。与此同时,车队新车手的训练工作也在同步开展。

至车队新的经费报销规则以来,团队本着节约、分批次集中购置、一账一销等原则,花费团队项目经费约10000元。团队后续工作仍然涉及经费报销问题,相关负责人仍然严格按照新定规则执行,将新的报销规则落实到位,每一笔支出都获得监视、管理,确保经费支出的合理性。
方程式赛车队车间管理制度已经落实近两周时间,每天清洁整理任务落实到人,初步成效已经显现。车队经理张博表示:“以赛车为子,我们的生产环境同样需要保护,培养队员爱护车队的意识,将车队打造成自己的家,让大家在舒适的环境当中工作。”

暑期加工期间,各项管理制度严格提醒队员依照车队日程安排将加工工作安全、稳步的向前推进,确保不会延误18赛季车手新车训练安排。同时,也为新赛季赛车留下充足的调整时间。